近日,中南林业科技大学团队在《Food Chemistry: X》发表研究,系统表征了低压、常压和高压蒸馏条件下米香型白酒的风味特征。通过定量描述分析、电子鼻、HS-GC-IMS和HS-SPME-GC-MS等多种技术联用,研究发现低压蒸馏酒体具有突出的米香、青草香和甜香,高压蒸馏酒体则呈现更明显的花香和蜜香,而常压蒸馏酒体风味最为协调。电子鼻可清晰区分不同压力下蒸馏的酒样。HS-GC-IMS和HS-SPME-GC-MS共鉴定出248种挥发性化合物(其中19种为两种方法共有),包括82种酯类、29种醇类、28种芳香族化合物等。PLS-DA筛选出47种关键差异挥发性成分(VIP>1, P<0.05)。高压蒸馏酒体中酯类比例最高,而常压蒸馏更利于醇类保留。基于ROAV筛选,异丁酸乙酯、辛酸乙酯、柠檬烯、乙酸异戊酯、2-甲基丁酸乙酯、丙酸异戊酯和丁酸异戊酯被鉴定为关键香气化合物。Mantel检验显示,乙酸异戊酯和2-甲基丁酸乙酯与低压酒体的青草香、甜香和米香呈显著正相关,而柠檬烯、丙酸异戊酯和丁酸异戊酯则与高压酒体的果香和花香特征相关。该研究为米香型白酒的风味设计和品质提升提供了科学依据。
Figure 1. Sensory e
valuation and E-nose analysis of all Rice-aroma Baijiu samples. (A) QDA radar map; (B) E-nose analysis radar map; (C) PCA of the E-nose results.
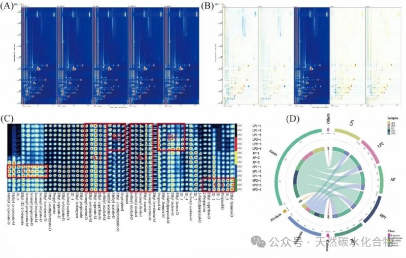
Figure 2. GC-IMS analysis of all Rice-aroma Baijiu samples. (A) Topographic plots; (B) The difference comparison topographic plots; (C) Fingerprint of volatile compounds (detailed identification of key differential compounds is illustrated in Fig. 3E and F); (D) Chord diagram of volatile compound changes.
Figure 3. Multivariate statistical analysis of GC-IMS results. (A) Volatile compounds types and quantities; (B) PCA score plot; (C) PLS-DA score plot; (D) Validation plot of 200 permutation tests for PLS-DA; (E) Key differential compounds with VIP > 1; (F) HCA of key differential compounds (the color gradient represents the Z-score normalized peak intensities, wher
e red indicates relatively higher abundance and blue indicates relatively lower abundance). (For interpretation of the references to color in this figure legend, the reader is referred to the web version of this article.)
Figure 4. GC–MS analysis of all Rice-aroma Baijiu samples. (A) Venn analysis of the number of volatile compounds; (B) Distribution of the number and co
ntent of volatiles detected by GC–MS; (C) Proportion of relative co
ntent of volatile compounds; (D) Cumulative total relative co
ntent of volatile compounds.
Figure 5. Multivariate statistical analysis of GC-MS results. (A) PCA score plot; (B) PLS-DA score plot; (C) Validation plot of 200 permutation tests for PLS-DA; (D) Key differential compounds with VIP > 1; (E) HCA of key differential compounds (the color gradient represents the Z-score normalized peak intensities, wher
e red indicates relatively higher abundance and blue indicates relatively lower abundance). (For interpretation of the references to color in this figure legend, the reader is referred to the web version of this article.)
Figure 6. Identification and multivariate correlation of key aroma compounds. (A) Comparison of volatile compounds detected using GC-MS and GC-IMS; (B) Sankey diagram of key aroma compounds and odor attributes; (C) Pearson correlation analysis between key aroma compounds; (D) Mantel analysis between key aroma compounds and distillation pressure, sensory e
valuation, and electro
nic nose responses.
作者:天然碳水化合物
声明本公众号发布的所有内容,包括但不限于文字、图片、音频、视频、图表、标志、标识、广告、商标、商号、域名、软件、程序等,版权归原作者或原出处所有。我们致力于保护原作者版权,若涉及版权问题,请及时联系我们进行处理。
研究背景
白酒是一种具有悠久历史和深厚文化底蕴的传统蒸馏酒,是中国独特传统工艺的典范。它通常以高粱、小麦、大米等谷物为原料,使用糖化发酵剂(如大曲、小曲或麸曲),经过发酵、蒸馏、陈酿和勾调等连续步骤加工而成。正是通过这种生产工艺的实施,使白酒在全球范围内区别于其他蒸馏酒。白酒以复杂多样的香气成分为特征,这些成分是多种酿造条件共同作用的结果。这些条件包括生产环境、所用原料、糖化/发酵剂、发酵方法以及所采用的蒸馏技术。在中国,白酒根据其独特的主要香气特征传统上分为十二种香型。其中,酱香型、浓香型、清香型和米香型被公认为四大主要香型。这些香型因其悠久的历史根源、独特的酿造技术、高度可识别的风味特征以及作为中国传统酿造文化象征的作用而在国内外广受认可。其中,米香型白酒因其优雅、清亮、醇厚、甘甜、爽净的独特风味,在中国酒精饮料市场中占据了重要地位。米香型白酒的特点是发酵周期短、用曲量少。其酿造历史被普遍认为早于浓香型、酱香型、清香型及许多其他香型白酒,被誉为中国白酒文化的源头。白酒的蒸馏原理基于乙醇、水和挥发性物质沸点的差异。加热时,乙醇、酯类和部分高级醇汽化并被夹带,随后冷凝收集成为蒸馏液。与浓香型和酱香型白酒相比,米香型白酒的蒸馏强调保留低沸点酯类(如乳酸乙酯和乙酸乙酯),从而突出其细腻的米香。近年来,随着白酒产业规模和品质的发展,对蒸馏工艺的研究逐渐从传统的经验操作转向精确控制。作为改变物质物理化学性质的关键热力学参数,蒸馏压力被认为具有巨大的调控潜力。调节蒸馏压力已被证明可以显著改变挥发性成分的沸点和相对挥发度,从而实现对酒体风味的靶向控制。常压蒸馏是传统白酒生产中常用的技术。然而,在实际应用中,针对不同酒类已经开发并实施了复杂的控制策略以优化感官特性。
研究内容
当前对米香型白酒的研究中,重点集中在发酵工艺、原料特性以及风味化合物的形成机制上。然而,关于蒸馏步骤,特别是压力因素对这种酒风味特征影响的实验数据和理论解释仍存在明显空白。因此,本研究旨在通过系统实验探究蒸馏压力对米香型白酒风味的影响。利用一系列现代仪器分析技术,包括电子鼻、气相色谱-质谱联用和气相色谱-离子迁移谱,研究不同蒸馏压力下各种挥发性化合物相对组成的变化。这些分析结果与定量描述分析相结合,阐明蒸馏压力如何通过调节蒸馏过程中乙醇和其他挥发性风味化合物的共提取和分配来塑造最终的风味特征。该研究为米香型白酒的风味设计和品质提升提供理论支持和实践指导。
研究结果
研究结论
本研究建立了一种整合感官感知与多维分子分析的协同表征策略,揭示了低压、常压和高压蒸馏对米香型白酒风味的影响。感官评价和电子鼻结果一致表明,蒸馏压力显著影响风味品质。低压蒸馏酒样以清新的米香、青草香和甜香为特征,而高压蒸馏酒样则呈现出浓郁的花香和蜜香;常压蒸馏酒样则呈现平衡的风味特征。HS-GC-IMS和HS-SPME-GC-MS的联合优势,共鉴定出248种挥发性化合物,有助于对米香型白酒中挥发性成分进行全面、精确的表征。GC-MS分析表明,高压和低压蒸馏显著促进了酯类富集,且高压条件下效果更明显,而常压蒸馏则有利于醇类保留。挥发性化合物的总浓度随蒸馏压力升高呈先增加后降低的趋势。基于GC-IMS和GC-MS数据,PLS-DA筛选出47种区分样品的差异关键化合物(VIP>1且P<0.05)。其中,异丁酸乙酯、辛酸乙酯、柠檬烯、乙酸异戊酯、2-甲基丁酸乙酯、丙酸异戊酯和丁酸异戊酯被鉴定为关键香气化合物(ROAV>1)。Mantel检验进一步表明,乙酸异戊酯和2-甲基丁酸乙酯与低压酒样的清新风味呈正相关。相反,柠檬烯、丙酸异戊酯和丁酸异戊酯与高压酒样显著的果香和花香特征相关。总体而言,研究结果表明蒸馏压力是调控米香型白酒风味的关键工艺参数。这些发现为米香型白酒的品质提升、风味设计和蒸馏过程的精准控制提供了科学依据和实践指导。
作者:天然碳水化合物
声明本公众号发布的所有内容,包括但不限于文字、图片、音频、视频、图表、标志、标识、广告、商标、商号、域名、软件、程序等,版权归原作者或原出处所有。我们致力于保护原作者版权,若涉及版权问题,请及时联系我们进行处理。



